销售热线:400-887-6230
服务热线:400-887-8230
在2002年就进入通用航空领域,2016年成功收购加拿大AVMAX公司,业务细分为航空制造、航空运营和航空运营商服务三大版块,初步形成全产业链布局的发展格局。已广泛应用于航拍航测、农林植保、电力巡线、公安警用等领域。
了解更多 +
xingkong星空平台(中国)集团智能依托多年来在工程装备机电液一体化技术、机器人技术、复杂环境适应性改进等方面的积累,瞄准各种特殊用途、恶劣环境开发量一系列特种装备,努力探寻差异化产品的自主开发道路,近年来完成了一系列具有鲜明特色的特种装备产品的开发。
了解更多 +
请搜索关注“xingkong星空平台(中国)集团智能”公众号,实时接收最新官方二手机车源信息。使用"xingkong星空平台(中国)集团智能官方二手机"小程序,参与线上竞价。平价抢好机!
了解更多 +
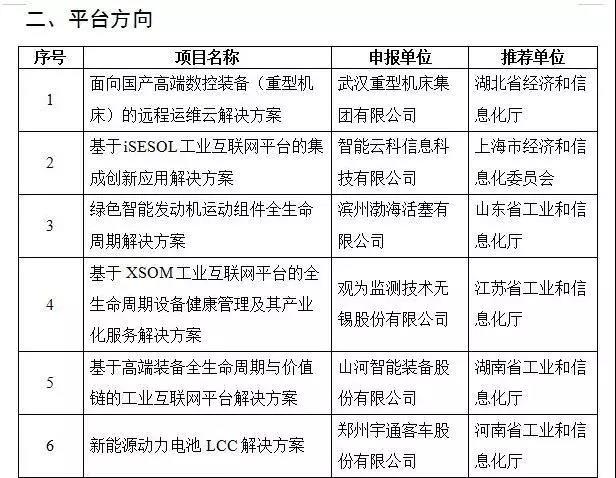
近日,工信部公示了2019年国家工业互联网试点示范项目名单,xingkong星空平台(中国)集团智能的“基于高端装备全生命周期与价值链的工业互联网平台解决方案”项目成功入选。此次评选,湖南省仅有两个项目成功入选,xingkong星空平台(中国)集团智能的项目也是长沙市唯一入选项目。
2019年国家工业互联网试点示范项目是我国实施“中国制造2025”的重要内容,是制造强国和网络强国建设的重要支撑,是推动互联网和实体经济深度融合,聚焦发展智能、绿色先进制造业的重要手段。根据《国务院关于深化“互联网+先进制造业”发展工业互联网的指导意见》和工信部《工业互联网发展行动计划(2018-2020年)》,本次评选围绕网络化改造集成创新应用、标识解析集成创新应用、“5G+工业互联网”集成创新应用、平台集成创新应用、安全集成创新应用等5个方向,通过试点先行、示范引领,总结推广可复制的经验做法,推进工业互联网创新发展。
xingkong星空平台(中国)集团智能工业互联网云平台(以下简称“xingkong星空平台(中国)集团云平台”)属工业互联网平台集成创新应用方向。xingkong星空平台(中国)集团云平台是基于高端装备生命周期与价值链的解决方案,实现了产品从研发到工艺、制造、销售、服务、智能应用,从供应链到合作伙伴、代理商、终端客户,整个产品的生命周期及价值链的管理。